ホーム
大阪しあわせネットワークについて
地域貢献エピソード
法人・施設・地域貢献委員会検索
地域貢献イベント
お問い合わせ・よくある質問と回答
資料ダウンロード
ホーム
大阪しあわせ
ネットワークについて
地域貢献エピソード
法人・施設・
地域貢献委員会検索
地域貢献
イベント
お問い合わせ・
よくある質問と回答
事業報告書
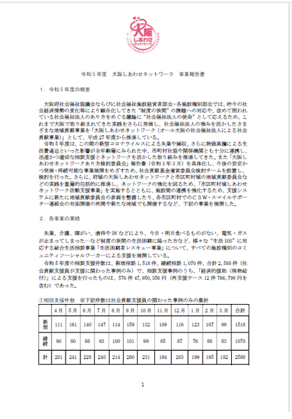
令和5年度大阪しあわせネットワーク事業報告書
資料ダウンロードトップへ